This is the simple and easy remote circuit you can onoff your fan and light by using any tv remote. Twist the wires together to attach them.
Electronics Circuits Remote Control Light Circuit Diagram
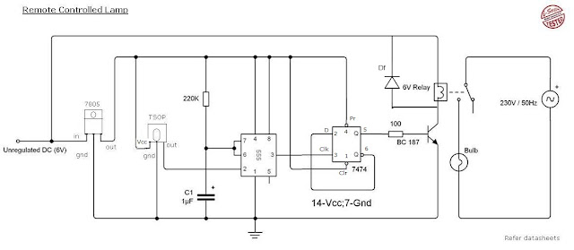
How to make a remote control light. Tsop1738 is used in the. 52 sina 5 blade standard ceiling fan with remote control and light kit included. Pin 2 triggers the relay module and the ac light becomes on. Timer and schedule teesso wall switch with timer and schedule fuction so you can use it to set your smart switch to automatically turn on and off wahtever youre home or away. This home made wireless remote controlled switch system is a very easy to construct and can change our living experiance. Make it yours today at joss main.
The 52 sina 5 blade standard ceiling fan with remote control and light kit included was made for you. If have any doubts in the circuit contact me in instagram or e mail for further support. Rated 455 out of 5 stars. This is a good solution for a unique and so interesting idea to wireless switching system to control the home appliance. Free shipping over 49 joss main. Remote control of light or any load is possible with this circuit.
Out of stock. Circuit connection explanation of arduino remote control light switch connect the 5v pin of the arduino to the middle lead of the ir receiver connect one end lead of the ir receiver the one nearest to the middle lead to the ground pin of the arduino connect pin 7 of the arduino to the far end lead. Ir infrared remote controlled switch circuit diagram for lightfan appliance. Step 5 attach the exposed metal portion of each wire to the same color wire on the end of your remote receiver. Remote control control your lights from anywhere and anytime with your smartphone as long as the smart light switch was connected with the wifi in your home2. Today i will show you how to make remote on off circuit super simple and easy remote control on of circuit make at home.
Twist one end of your extra black covered wire onto the black wire connection. Free shipping on orders over 35. How to make remote on off super simple remote control on off diy circuit. Out of stock. By implementing a similar circuit with the help of a microcontroller multiple loads can be controlled ie. With teesso smart llght switch you can turn onoff your light with your voice.
Group creat and device sharing creat a group for your. Unscrew the wires from the back of your light switch panel using your flathead screwdriver. When firstly power is applied to ic 4017 output at pin 3 q0 is high when we press the button of ir remote then a low to high clock pulse is applied to pin 14 first clock pulse and output at q0 becomes low and pin 2 q1 becomes high. Each button can be assigned to turn on or off a different load. Lighting ceiling fans sku.


















