Please narrow the gas gauge sensor results by selecting the vehicle. A failed or malfunctioning fuel level sender can cause the gas gauge in your subaru to be inaccurate or read empty or e despite the fuel level.
25060 03b00 Nissan Fuel Level Sensor Nengun Performance
Subaru fuel level sensor. Please narrow the gas gauge sensor results by selecting the vehicle. Gas gauge sensor we offer a full selection of genuine subaru fuel level sensors engineered specifically to restore factory performance. It indicates that the vehicles computer has detected an inaccurate fuel level reading. 42 fuel level sensors found. Gas gauge sensor we offer a full selection of genuine subaru forester fuel level sensors engineered specifically to restore factory performance. Shipped with usps priority mail.
Gas gauge sensor we offer a full selection of genuine subaru outback fuel level sensors engineered specifically to restore factory performance. 84 fuel level sensors found. Fuel level sensor circuit high input. 26 fuel level sensors found. Gas gauge sensor we offer a full selection of genuine subaru legacy fuel level sensors engineered specifically to restore factory performance. 33 fuel level sensors found.
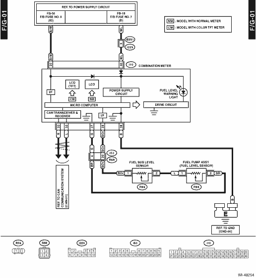
Fuel tank sending unit. Fuel level sending unit. P0463 subaru description the fuel level sensor is mounted in the fuel level sensor unit. The sensor detects a fuel level in the fuel tank and transmits a signal to the engine control module ecm. Please narrow the gas gauge sensor results by selecting the vehicle. 2015 2019 subaru wrx sti fuel pump sending unit level sensor oem 15 19.
23 fuel level sensors found. November 23 2019 by jason. 46 people have looked at this part recently. Please narrow the gas gauge sensor results by selecting the vehicle. P0463 subaru meaning the fuel level sensor is mounted in the fuel level sensor unit. P0463 is a moderately common obdii trouble code that can occur in your subaru brz.
The sensor detects a fuel level in the fuel tank and transmits a signal to the engine control module ecm. It shouldnt affect the drivability of your brz but it can be inconvenient. Please narrow the gas gauge sensor results by selecting the vehicle. Gas gauge sensor we offer a full selection of genuine subaru impreza fuel level sensors engineered specifically to restore factory performance. The fuel level sensor consists of two parts one is mechanical float and the other side is variable resistor. The fuel level sensor consists of two parts one is mechanical float and the other side is variable resistor.



/GettyImages-85536514-5afb4bc5ae9ab8003618a6fb.jpg)










